モンキーマジックつくばでは小学1年生から中学3年生までを対象にキッズスクールを開催しています。
見学、体験も随時受け付けております。ご希望の方はお気軽にお問合せください。
クライミングの魅力
クライミングは腕力や握力が全てと思われがちですが、実は足腰体幹、バランス力も必要な全身運動のスポーツ!
単一の動きではなく色々な動きの組み合わせで成り立つので、応用力が身につきます。
課題(コース)は定期的に変わるため、動きの組み合わせ方が無数にあることを実感できます。
また、身長体重、可動域や動きの得意不得意は人によって様々で、同じ課題に対しての登り方も人によって異なり、
登るための正解が一つではないこともクライミングの魅力です。
登る前には壁やホールドを観察し、どうしたら登れるかを考えます。その時に自分の体の動かし方もイメージすることで、自分についての理解も深まります。
1回で登れなかったとしても、試行錯誤しながら1手ずつゴールに近づくことで成功体験が積み重なります!
モンキーマジックつくばのスクールについて
当スクールでは「登ることが楽しい・面白い!」という気持ちを大切に、考える力も育むことを目指しています。
他のスクール生の登りを見ることで、自分では思いつかなかった動き方を知り、新しい引き出しを増やすことができます。
また、苦戦する場面での応援はお互いの力になることを知ります。
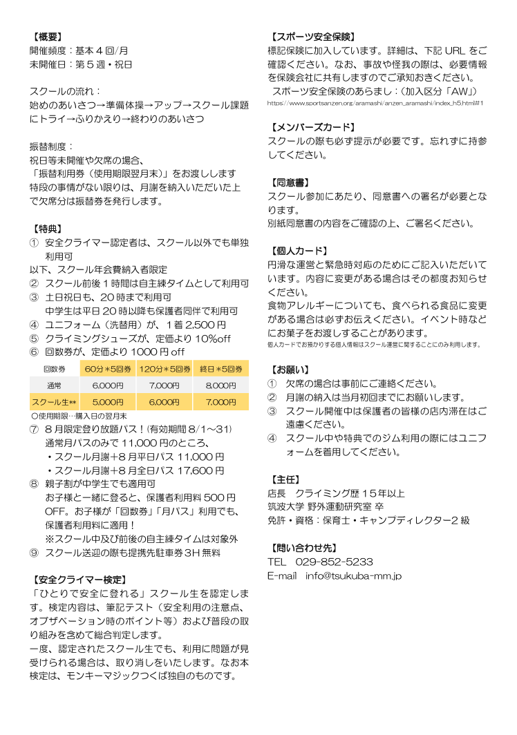
開催頻度
基本4回/月(第5週、祝日はお休み)
開催クラス

【ファンクラス】
小学生(経験不問)対象
⚪︎他のスクール生と関わりながら壁を登ることで楽しさを感じる体験をする
⚪︎自分だけでなく他人も安全に登れるように、ルールを身につけ実践する
⚪︎試行錯誤で一つずつできるようになる喜びを知る
【アドバンスクラス】
小学生(下記条件あり*)から中学生(経験不問)対象
*当ジム赤テープ5本以上
安全クライマー認定者(当ジムが独自に認定)
⚪︎できないことも面白いという気持ちを共有し、できるために考えることを楽しむ
⚪︎難しい課題への挑戦の中で、試行錯誤を繰り返し自分で答えを見出す力をつける
料金(税込)
入会金:6,600円
※スクールへの入会はジムへの利用者登録が必須(登録料:1100円)
年会費:6,600円
月謝:8,800円
マイシューズをお持ちでない場合シューズレンタルが必要となります。
月間シューズレンタル:1320円
※有効期間:該当月1日から末日
※スクール以外のジム利用時も適用
1回シューズレンタル:330円
スケジュールの例
あいさつ→準備運動→ミニゲーム→スクール課題に挑戦→ふりかえり→あいさつ
スクール生限定特典
回数券が定価より1000円OFF!
クライミングシューズ購入が定価より10%OFF!
など
体験
料金(税込):2200円(レンタル代別途)
店頭、メール、電話で随時受け付けています。ご希望の方はお問合せください。
空席状況
随時更新していきますが、タイミングによっては表記と異なる場合がございます。ご理解くださいますようお願いいたします。
水曜ファン 満席
水曜アドバンス 空席あり
木曜ファン 満席
木曜アドバンス 満席
金曜ファン 空席1
金曜ファン(2つ目) 空席あり
土曜ファン 満席
土曜アドバンス 空席あり
詳しくは以下のキッズスクール案内をご覧ください。ご不明点等はお気軽にお問い合わせください。
※メールでお問い合わせされる皆様へ
送信いただきましたら、問い合わせ内容確認のメールが自動送信されます。届かない場合は受信拒否設定がされている、もしくは迷惑メールフォルダに振り分けられている可能性がございますので、受信設定をご確認ください。
確認しましたお問い合わせには通常3日以内に回答をお送りしています。


